首批知识产权质押融资及保险典型案例发布
国家知识产权局办公室 中国银保监会办公厅 国家发展和改革委员会办公厅关于发布首批知识产权质押融资及保险典型案例的通知
各省、自治区、直辖市和新疆生产建设兵团知识产权局、发展改革委,各银保监局,四川省知识产权服务促进中心,各地方有关中心,各政策性银行、大型银行、股份制银行、保险公司,各保险集团(控股)公司:
近年来,地方有关部门和各金融机构认真贯彻党中央、国务院关于金融服务实体经济与支持创新的决策部署,落实《知识产权强国建设纲要(2021—2035年)》《“十四五”国家知识产权保护和运用规划》有关任务要求,从完善政策体系、实施专项行动、推动业务创新、加强信息共享、提升服务便利度等多个方面,因地制宜探索和推出知识产权金融服务新举措新产品新模式,缓解创新型中小企业融资难融资贵等问题,取得了积极成效。
为发挥典型示范作用,进一步提升知识产权金融服务效能,按照《关于进一步加强知识产权质押融资工作的通知》(银保监发〔2019〕34号)《知识产权质押融资入园惠企行动方案(2021—2023年)》(国知发运字〔2021〕17号)有关部署,国家知识产权局、中国银保监会、国家发展改革委组织开展了知识产权质押融资及保险案例征集工作,在地方有关部门、有关金融机构报送案例的基础上评选出首批20个典型案例,现予以发布。请各地区和各有关金融机构加强典型经验的借鉴推广,积极稳妥推进知识产权金融服务工作,进一步深化部门协同和政银合作,推进业务模式和产品创新,提高普惠程度和服务效能,为中小企业纾困赋能,为经济高质量发展提供助力。
特此通知。
国家知识产权局办公室
中国银保监会办公厅
国家发展和改革委员会办公厅
2023年1月12日
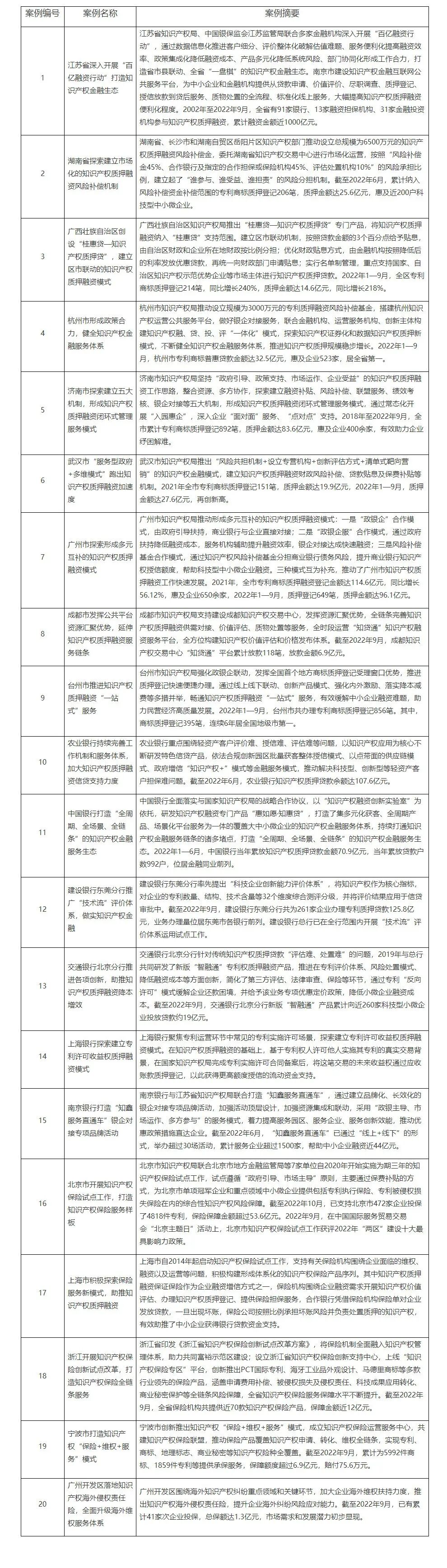
知识产权质押融资及保险典型案例清单

来源:https://mp.weixin.qq.com/s/iioeuwmXrgZPuSNuqtMU2g
联系我们
中心介绍